Who is responsible for paying the real estate commission?
Generally, the home seller pays the full commission for the services of both their own listing agent and the buyer’s agent (assuming the buyer has one). B...
Generally, the home seller pays the full commission for the services of both their own listing agent and the buyer’s agent (assuming the buyer has one). B...
Until the amount that an estate might owe to a creditor is determined with finality, the Pennsylvania estate cannot be closed. Finally, an estate with lit...
No more than three dogs and three cats (over the age of 3 months) are allowed at one residence without a permit. Contact Clark County Animal Control at (7...
Semi-detached meaning A semi-detached house is a single-family home that shares one common wall with one other home. This means you’ll only share a small ...
The California Business and Professions Code requires a real estate license to perform most acts related to real estate. However, the State has carved out...
They may include the following; Members of the client organisation (such as user panels, champions and department heads). Other user groups (such as custo...
Maisonettes vs. Similarly, they share some qualities with flats, but with some improvements. If you were to carve out the space of a maisonette in a block...
There are three general stages you’ll go through: pre-development, construction, and post-development. Before looking at these stages a little more closel...
Transcribed image text: Do brokers have to retain and store email, texts, and even tweets that are part of a real estate transaction? Yes, because courts ...
In all states except the Northern Territory, there are tight rules about how a tenant can be blacklisted to stop malicious listings. Generally, you can on...
The ’49ers Come to California Thousands of would-be gold miners, known as ’49ers, traveled overland across the mountains or by sea, sailing to Panama or e...
The level of education distinguishes a broker from a salesperson. A salesperson can become a broker by taking additional courses and exams. A broker desig...
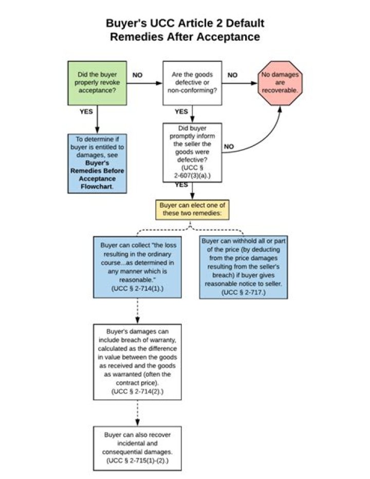
Article 2 applies only to goods; sales of real estate and services are governed by non-UCC law. Section 2-105(1) of the UCC defines goods. Does UCC govern...